您好!欢迎浏览声咔配音!

关注我们

企微客服

电话客服

回到顶部

当前位置:
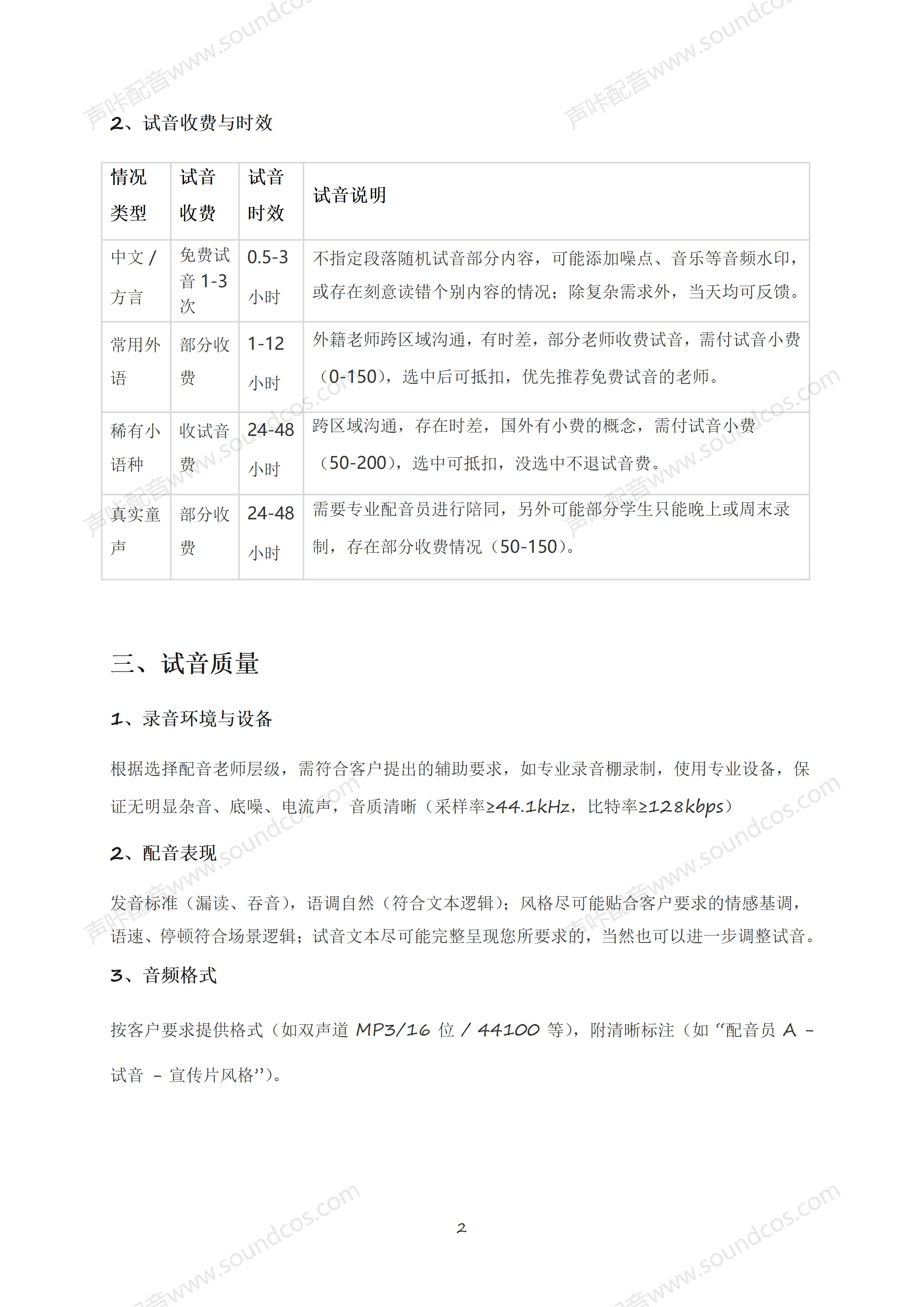
声咔真人配音:试音服务标准
服务标准 |  声咔配音 |  2026-04-07 18:23:30
浏览量:44729

声咔真人配音:试音服务标准_01.png声咔真人配音:试音服务标准_02.png声咔真人配音:试音服务标准_03.png

版权声音:本平台部分内容来源网络,若有侵权请联系删除;若转载本内容请注明来源:声咔配音网www.soundcos.com